עמוד הבית
מי אנחנו
פורומים ורשימת תפוצה
אלמנך שמי ישראל
אסטרו-לאב
ציוד לצפייה בשמיים
בנה במו ידיך
חדשות ומאמרים

 

מערכת השמש

שבתאי

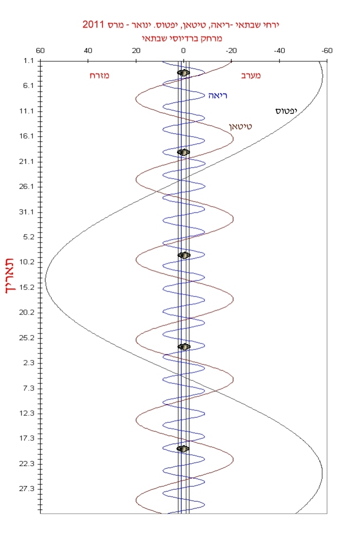
ירחי שבתאי ריאה, טיטאן ויפטוס 2011

להלן מסלולי הירחים ריאה, טיטאן ויפטוס ביחס לשבתאי מדי יום ביומו. הנקודות מציינות את ההפרש בקווי האורך השמימיים (עלייה ישרה) שבין הירחים לשבתאי ומבוטאים במונחים של רדיוסי שבתאי (ללא הטבעות). צריך לזכור כי ירחים אלה גם מצויים מעל או מתחת למישור הטבעות ולהצגה נכונה של מיקום הירחים יש להשתמש גם בתצוגה הגרפית.

ינואר – מרס

אפריל-יוני

יולי-ספטמבר

אוקטובר-דצמבר

ירחים - נתונים פיזיקליים
 
ירחים - נתוני מסלול
 
נטיית מסלולי ירחים
 
תצוגה גרפית ירחים
 
ירחים
 
תפריט ראשי שבתאי